2026世界杯 马年来公园寻“马”,沪上公园将推出21场迎新春举止
发布日期:2026-02-06 20:31 点击次数:172

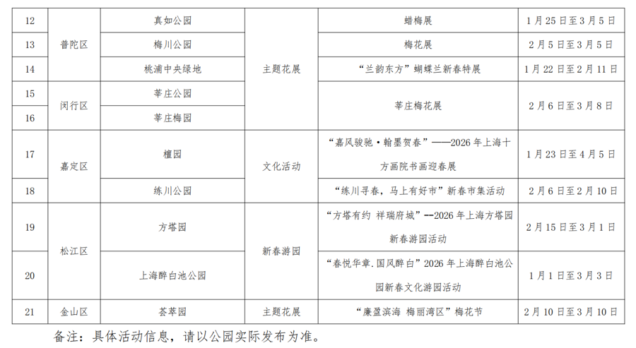
丙午马年行将到来,沪上公园将推出21场迎新春举止,包括主题花展、新春游园、文化举止三大类,要点隆起“马”的主题和年味元素,践诺触及新春赏花、文展迎新、非遗体验、文艺献技等,营造喜庆的节日氛围。
主题花展举止方面,上海植物园将以“驰岁焕新,似锦贺春”为主题,串联南北两个展览温室群,打造千里浸式新春游园体验。展览时辰还将推出“速即有礼”免费入园、“速即有花”导赏、“寻马藏花”打卡等系列举止,邀市民共赏花事,喜迎新春。
上海辰山植物园将以“骁腾丹韵 春启新程”为主题,展示牡丹、杜鹃和各色年宵花草以及新春元宵游园互动举止等。上海共青丛林公园将举办新春市民水仙花展,让市民搭客感受传统水仙文化的专有魔力,展览时辰还将举办2026新春市民水仙雕镂大赛。
当作上海新年时辰领域最大、艺术交融度最高的主题花展,上海世博文化公园“奇花艺境展”将于2月14日辞天下花艺园开幕。该展览未展先热,开云体育首波早鸟票连忙售罄。对此,园方今天文牍将于2月8日上昼10:00限量推出“幸福1+1”双东谈主优惠票。
莘庄公园、莘庄梅园、真如公园、梅川公园等公园将以梅花、蜡梅为主题,为市民搭客带来秀气的花海盛宴。桃浦中央绿地树夏花开市民园艺中心将举办“兰韵东方”蝴蝶兰新春特展,集便民购花、亲子举止、宠物同游、花圃品茗、园艺课程于一体,为搭客带来新春氛围。
新春游园举止方面,上海古猗园将以“猗醉今宵 骏程如画”为主题,以“东谈主生四时”为干线,2026世界杯要点聚焦元宵节日文化,通过非遗灯彩、非遗文虎、非遗互动体验及习尚展演,打造具有及第好意思学特质的古典园林游园体验。
{jz:field.toptypename/}上海滨江丛林公园以“春自江上来”为主题,借奔马预料呼应2026马年新春,打造兼具视觉亮点与年俗真义的新春游园会,园内樱花草坪隔邻叮咛了双马造型,配色明快鲜亮,蕴含“马到功成”的新春吉意,是新春游园中兼具视觉亮点与年俗真义的绝佳打卡点。
近日,上海野天真物园大熊猫“芊金”姆妈正带着它的龙凤胎宝宝“芊然”和“芊逸”,在园内经心准备的新展区积极相宜环境。园方默示,将凭证熊猫子母的相宜情况,冉冉通达其展厅区域,这对可儿的熊猫宝宝有望于近期发达与弘大搭客碰头。此外,为宽宥新年并庆祝熊猫家庭的新篇章,上海野天真物园极端筹备了以 “双宝贺岁,萌动申城” 为主题的系列贺岁举止。举止将交融线上线下多种体式,为搭客带来丰敷裕趣的互动体验。
文化举止方面,上海动物园围绕生肖主题,将呈现一场别开生面的“马”家眷生态约聚,不仅展出普氏野马、蒙古野驴、斑马等马科动物,春节时辰还将极端引进设特兰矮马,开设互动展示区。方塔园将以舞龙舞狮饰演、沪剧献技、新春祝愿等丰富体式,为市民搭客打造有文化、有温度、有乐趣的新春文化盛宴。



备案号: